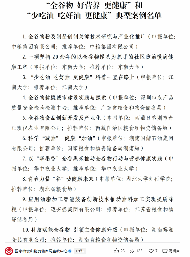
我校全谷物推广案例入选全国十大典型案例
近日,国家粮食和物资储备局办公室发布《关于公布“全谷物 好营养 更健康”和“少吃油 吃好油 更健康”典型案例的通知》(以下简称《通知》),全国仅10个案例入选,经湖北省粮食局推荐,我校申报的《青春力量“谷”动健康未来》案例名列其中。


为深入贯彻党的二十大和二十届二中、三中全会精神,认真落实健康中国战略和《粮食节约和反食品浪费行动方案》,营造全谷物和油脂科学合理消费、促进健康生活、助力节粮减损的浓厚社会氛围,2025年4月,国家粮食和物资储备局面向地方粮食和物资储备部门、涉粮央企、高校、各垂直管理局及有关单位组织开展案例征集工作。经各单位严格审核推荐,国家粮食和物资储备局宣传教育中心认真组织评审,确定了10个“全谷物 好营养 更健康”和“少吃油 吃好油 更健康”典型案例,我校申报的《青春力量“谷”动健康未来》案例入选。《通知》要求,各地粮食和物资储备部门及有关单位要紧密结合本地区本单位实际,学习典型案例中推动科技创新、产业提升、标准体系建设、品牌培育和科普宣传等方面的好经验好做法,持续深入做好促进粮食节约、全谷物和油脂科学健康消费等各项工作。案例入选单位要再接再厉,持续发挥好引领作用,为推动粮食和物资储备事业高质量发展贡献新力量。

我校申报的《青春力量“谷”动健康未来》案例通过视频的形式,介绍了我校充分发挥高校在科学普及与社会服务中的引领作用,以多元化活动形式扎实推进全谷物健康饮食知识的传播。科普活动中,学校组建200名学生志愿者团队,在5位专业指导老师的指导下开展系统性科普行动。校内科普方面,学校举办“探秘全谷物:小籽粒,大营养”系列专题讲座,系统讲解全谷物定义、种类及营养价值,面向大学生有效普及科学饮食理念;社区推广方面,2025年4月起,学校师生先后深入武汉6大社区,通过“从稻谷到餐桌”实物展演、趣味互动及科普讲解,吸引千余家庭参与,收集168份居民全谷物认知问卷,不断提升社区营养健康意识;创新传播方面,发起“营养全谷物,健康你我他”短视频大赛,师生创作90余部原创视频,以“全谷物小课堂”“校园健康日记”等形式科普健康价值。52部精选作品在抖音播放量超10万次,以新媒体推动健康知识普及。2025年5月30日,粮食与食品工程学院还特别牵头成立了湖北大学知行学院全谷物营养健康产业创新研究中心,积极推动全谷物营养健康的研究和科普工作。



